信息来源: 发布时间:2024.08.29 | 浏览:26142 次
1、什么是《出生医学证明》
《出生医学证明》是依据《中华人民共和国母婴保健法》由新生儿出生所在的医疗保健机构出具的,证明新生儿出生时自然状况,血亲关系和获得国籍,进行户籍登记的重要法律医学文书。由国家统一印制发行,编号唯一,现在使用的是第七版。
2、出生医学证明的重要性
(1)证明新生儿出生时的健康及自然状况
(2)证明出生人口的血亲关系
(3)作为新生儿获得国籍的医学依据
(4)作为户籍登记机关进行出生人口登记的医学依据
(5)出国留学、移民等必须提供的有效证明
3、《出生医学证明》的作用
在办理新生儿户口,医保,上幼儿园,小学,迁户口,办理签证,出国移民,乘坐飞机等都需要提供《出生医学证明》。
4、出生医学证明管理机构和签发机构
(1)管理机构是市县两级卫生健康行政部门及其委托的妇幼健康服务机构,负责《出生医学证明》管理事务,包括:组织开展调查、研究,制定《出生医学证明》管理的相关规范;组织开展信息化建设、培训、督导、评估各地《出生医学证明》管理情况等。
(2)签发机构为具有助产技术服务资质的医疗保健机构和县(市、区)级妇幼健康服务机构。助产机构负责该机构内出生的新生儿以及在途中急产分娩并经该机构处理的新生儿《出生医学证明》首次签发及换发;县(市、区)级妇幼健康服务机构负责在医疗机构外出生的新生儿《出生医学证明》首次签发,并负责辖区内助产机构分娩的新生儿《出生医学证明》因遗失或被盗等情况造成《出生医学证明》丧失的儿童补办《出生医学证明》。
(3)各级卫生健康行政部门分管领导和承担出生医学证明管理工作的处(科、股)室负责人、签发机构分管院长为主要负责人的主体责任,严格落实终身责任追究制度。
(4)管理机构对民营机构和接产量小的助产机构要加强监督和指导,对不符合条件、行为不规范的机构要督促整改,必要时取消相应资格。对取消助产技术服务资质的医疗机构要做好证章上交登记和委托管理工作,被取消机构在15个工作日内将原印章上交所在县(市、区)卫生健康行政部门或辖区委托管理机构进行作废并备案,取消后档案在3个月内向同级国家综合档案馆或辖区委托管理机构移交。
(5)《出生医学证明》实行专人专柜专锁管理,存储场所做到两锁(门锁、柜锁),三铁(铁门、铁栏窗、保险柜),安装监控设施,通风良好,防潮、防虫、防鼠和防火防盗等措施齐全。印章专人管理,严格落实证章分开,印章管理人员在核对出生证信息无误后方可加盖印章,不得涂抹,不得盖其他印章或骑缝章,严禁在空白出生证上盖章。签发场所应设独立房间,布局合理,领证人与签发区域合理分开。
5、《出生医学证明》首次签发办理须知
(1)《出生医学证明》为全国统一法律文件,一人一证一编号,一旦新生儿姓名打印在出生证上,便不能修改或涂改。请您慎重考虑新生儿姓名。新生儿可以随父或随母姓,姓名用字必须准确,如需用冷僻字,须事先去申报户口的派出所咨询。
(2)办理时需携带《江苏省(出生医学证明)首次签发登记表》、新生儿父母有效身份证原件及复印件,外籍人士携带护照及复印件,港澳台同胞提供港澳通行证或者台湾通行证及复印件。
(3)未提供新生儿父亲信息的,新生儿母亲应当提供本人签字的书面声明。
(4)《出生医学证明》需要由母亲亲自办理,如母亲不能亲自办理,需提供母亲签字的委托书,以及领证人本人有效身份证原件、复印件。
(5)对于新生儿母亲有效身份证件原件与住院分娩登记的产妇姓名等相关信息不一致的,公安机关应积极配合查询户籍档案,在查实的基础上出具相关证明,领证人应当提供法定鉴定机构出具的亲子鉴定证明。
(6)注意:拿到《出生医学证明》后请认真核对。如发现错误,应及时向医院申请换发。出生医学证明严禁涂改,一旦涂改,视为无效。
(7)在医疗保健机构外出生的新生儿,由县(市、区)级卫生健康行政部门指定的《出生医学证明》签发机构签发;签发《出生医学证明》时,新生儿父母填写《江苏省〈出生医学证明〉首次签发登记表》中的“亲子关系声明”,同时新生儿父母或监护人必须提供法定鉴定机构出具的亲子鉴定证明。
6、《出生医学证明》换发须知
(1)换发情形:原签发机构为因下列情形之一要求更改《出生医学证明》或因当事人或签发机构责任导致《出生医学证明》无效的换发新的《出生医学证明》。
1)由户口登记机关提供相关证明不能进行户口登记而需变更新生儿姓名的;
2)当事人提供法定鉴定机构有关亲子鉴定的证明,要求变更父亲或母亲信息的;
3)《出生医学证明》被涂改的、填写字迹不清的、有关项目填写不真实的;
4)私自拆切《出生医学证明》副页的;
5)《出生医学证明》未盖出生医学证明专用章的;
6)其他原因导致无效的。
(2)换发机构:《出生医学证明》的换发机构是原签发机构。如原签发机构已被取消《出生医学证明》签发资质,县(市、区)卫生健康行政部门指定辖区内1家有签发资质的机构为换发机构。
(3)换发程序和要求
1)签发机构根据当事人提供的《出生医学证明》正、副页完整情况,按当事人换发原因核定相应材料并填写《江苏省换发<出生医学证明>申请表》后予以换发。
2)换发申请由申请换发《出生医学证明》儿童的父母亲双方亲自办理,否则不予受理。
3)换发后原证件由换发机构归档保存,并做好换发登记。
4)在常住地以外跨省异地出生以及在港、澳、台或境外出生的新生儿,不得以外地《出生医学证明》和出生地签署的出生证明换取申报户口登记地《出生医学证明》。
7、《出生医学证明》补发须知
(1)补发情形:因遗失、被盗等情况造成《出生医学证明》丢失的儿童需补办。
(2)补发机构:原签发机构所在地县(市、区)级妇幼保健计划生育服务中心。
(3)补发程序和要求
1)签发机构审验儿童父母提供的书面申请、父母双方有效身份证件原件、原签发机构提供的签发记录、刊登有原《出生医学证明》遗失或被盗等相关声明的报纸等相关材料,依据领证人填写《江苏省补发<出生医学证明>申请表》予以补发。
2)补发申请由申请补发《出生医学证明》的儿童母亲和父亲双方亲自办理,否则不予受理。
3)补发《出生医学证明》的内容须与原证信息一致。
4)未报户口前遗失《出生医学证明》者,补发《出生医学证明》正副页;已办理户口登记手续后遗失《出生医学证明》者,只补发《出生医学证明》正页。
5)补发的证件应加盖出生医学证明补发专用章,并做好登记。
6)补发《出生医学证明》只适应于1996年1月1日以后徐州出生的儿童,1996年1月1日以前出生的人口不予补发《出生医学证明》,如因户口登记或出国等需要出具出生证明时,可持接产医院出具的出生证明相关材料,到户口登记机关申报或根据当地有关规定办理出生情况公证。
7)补证提供材料:父母双方有效身份证件原件、原《出生医学证明》存根复印件(加盖原签发单位公章)、刊登有原《出生医学证明》遗失或被盗等相关声明的报纸及当地卫生行政部门规定的其他材料。
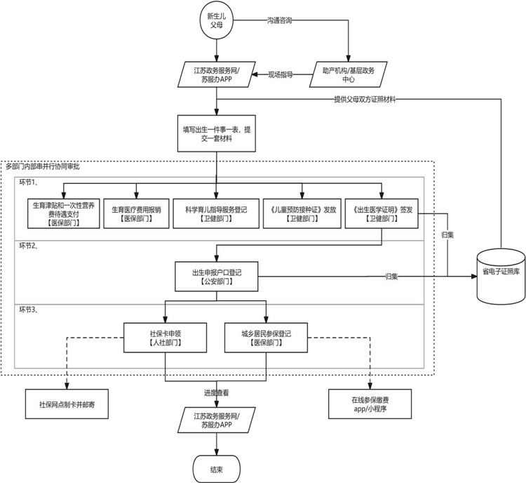
8、江苏省新生儿出生“一件事”出生证签发
(1)适用对象:
1)在本省助产机构内出生的(或在家中、途中分娩后即送助产机构处理的),一周岁以下的新生儿;
2)父母双方需均为江苏省户籍,且于江苏省内登记结婚;
3)新生儿为现行婚姻关系内的婚生子;
4)父母双方是同一民族;
5)随父(母)落户,被落户的户别为家庭户。
(2)“一件事”出生证签发
产妇分娩后6小时内,助产机构将产妇分娩信息录入或上传至省妇幼健康信息管理系统。
新生儿母亲实名登录江苏政务服务网、苏服办APP并经实人验证后授权在电子证照库中调取夫妻双方居民身份证、居民户口簿、结婚证等证件;填写《江苏省新生儿出生“一件事”办理登记表》发起联办申请。
申请成功后“一件事”系统将新生儿出生“一件事”办理登记表和父母双方居民身份证推送助产机构,助产机构及时上线查收申请信息,签发《出生医学证明》,留存《出生医学证明》副页(加注新生儿出生“一件事”联办标志)及存根联,下载打印相关材料归档,将所有档案原件和数字化副本定期移交地方综合档案馆。在助产机构完成签发后,省妇幼健康信息管理系统将信息通过省数字政府政务中台推送至省电子证照库,生成《出生医学证明》正页、副页电子证照。根据申请意愿,《出生医学证明》正页由助产机构邮寄给申请人或者由申请人到其所在助产机构领取。
江苏省新生儿出生“一件事”办理流程图

9、办理出生证时人脸识别
(1)出生证签发人员在签发出生证前必须对产妇产时管理人脸识别进行核对,如发现产时管理中没有人脸识别,则要求产妇返回产时管理科室进行补录人脸识别后,再进行出生证签发。
(2)签发出生证时,签发人员要对前来办理出生证的母亲核验身份证件后进行人脸识别,在领证人环节再识别一次;如是委托人来办理出生证要核验身份证件和委托书,再进行人脸识别,在领证人环节进行人脸识别。
(3)孕产妇人脸识别过程中,发现孕产妇无法通过身份核验、拒不提供个人真实信息或办理《出生医学证明》时出现孕产妇信息与住院分娩信息不一致等情况的,医疗卫生机构应及时记录保存核验结果等相关信息,安全提供孕产妇医疗保健服务,暂停《出生医学证明》发放,待信息排查核实情况后按照真实信息记录病历档案、办理《出生医学证明》,签发过程中,领证人必须进行识别;若发现疑似拐卖妇女儿童或代孕等情形的,医疗卫生机构应及时向属地公安部门报案或举报,并向县级卫生健康行政部门备案。
10、常见问题及解答
(1)问:新生儿的名字可以随便取吗?
答:不可以。新生儿的取名应当符合国家政策规定,如需申报户口,出生证上的名字必须为中文简体。
(2)问:父母双方有一方为外籍或者双方都为外籍时,出生证上可以既有中文名又有英文名吗?
答:不可以。父母双方有一方为外籍或者双方都为外籍时,新生儿可以选择英文名或者中文名,两者选其一。如果新生儿准备申报中国户口,一定要选中文名;如拟申报加入外国籍的,建议咨询申报国使馆。
(3)问:出生证上的姓名可以更改吗?
答:不可以。国家规定出生证上的名字一旦签发便不可以更改,若要更改姓名,必须先用出生证上的名字上户口,然后在户籍机关更改,出生证上的姓名变更为曾用名。
(4)问:第三方姓能不能用?
答:①《民法典》赋予了姓第三方姓氏的权利:
《中华人民共和国民法典》第1015条:自然人应当随父姓或者母姓,但是有下列情形之一的,可以在父姓和母姓之外选取姓氏:
(一)选取其他直系长辈血亲的姓氏;
(二)因由法定扶养人以外的人扶养而选取扶养人姓氏;
(三)有不违背公序良俗的其他正当理由。
少数民族自然人的姓氏可以遵从本民族的文化传统和风俗习惯。
②解决方法:
1.家长写特殊情况说明,声明要姓什么,可随爷爷奶奶姥姥姥爷姓,也可随抚养人姓。
2.辅助佐证材料(户口本、族谱、抚养关系)
3.让新生儿父母向拟落户地的户口登记机关核定,核定可以落户则按照领证人填报的申领信息签发。强调一经签发,不得变更。
注意:如家长谎称可落户,实际不可时,家长需持公安因孩子姓氏不能落户的证明,给予变更新生儿名字的换发。
(5)问:可以申请多份出生证吗?
答:不可以。每个新生儿只能签发一份出生证,每份出生证上的编号都是唯一的。
(6)问:新生儿父母或者领证人身份证过期了可以领取出生证明吗?
答:不可以。身份证过期时不可以申领出生证,待办理临时身份证或者新的身份证后才能领取。
(7)问:如果领证人不是新生儿母亲本人,如何领取出生证明?
答:如领证人不是新生儿母亲,需提供新生儿母亲签字的委托书、新生儿母亲的身份证原件以及领证人本人有效身份证件原件及复印件。
(8)问:办理出生证有时间限制吗?
答:根据《中华人民共和国户口登记条例》第七条规定,婴儿出生后一个月以内申报出生登记。建议在新生儿申报户口前申领。
(9)问:《出生医学证明》的副页、存根联能否自行撕下?
答:不可以。签发机构保存存根,正页和副页交由领证人,副页应该由户籍登记机关撕下,否则视为无效。在线申领的按“出生一件事”要求签发机构保存副页与存根,领证人只拿正页;后因公安信息未更新等原因退回,领证人前往签发医院,登记副页领取说明,拿着副页和说明,前往拟落户派出所办理户口。
(10)问:《出生医学证明》如何保管?
答:《出生医学证明》为重要法律文书,请不要在出生证上“画、涂、写”任何字迹,保管时应注意“防盗、防丢、防潮”,也不能塑封。
(11)问:出生医学证明书信息不全怎么办?
答:1996年1月1日前发放的出生医学证明书若遗失或信息不全,产妇本人可携身份证原件至分娩机构开具分娩情况说明,并至医院医务处盖章后,可作为出生情况证明使用。(若非本人办理需提供相关委托手续)
(12)问:出生证不慎涂改或字迹模糊了怎么办?
答:出生证因破损、字迹模糊或被涂改而影响使用,可至相应签发机构办理出生证换发手续,原则上换发的新证除出生证编号外,其余信息与原证保持一致。
(13)问:我家孩子户口本上的姓名与出生证上不一致,且未办理过曾用名怎么办?
答:《出生医学证明》一经签发,签发机构对证件记载的信息原则上不作更改。新生儿申报落户的姓名是必须按照出生医学证明登记的姓名办理入户,如有不一致请前往户口登记机关按照相关规定将《出生医学证明》记载的新生儿姓名登记为曾用名,具体情况可以咨询当地公安机关户籍部门。
(14)问:未办理《出生医学证明》的无户口人员(含家庭分娩如何签发出生证明)怎么办理出生证?
答:①在助产机构内出生的无户口人员,本人或者其监护人可以向该助产机构申领《出生医学证明》;
②在助产机构外出生的无户口人员,本人或者其监护人需提供具有资质的鉴定机构出具的亲子鉴定证明,向拟落户地县级卫生健康行政部门委托机构申领《出生医学证明》。需填写《江苏省〈出生医学证明〉首次签发登记表》中的“亲子关系声明”。在助产机构外出生的有户口人员,办理《出生医学证明》只发正页。签发《出生医学证明》时须严格审核签发资料;
③无户口人员或者其监护人凭《出生医学证明》和父母一方的居民户口簿、结婚证或者非婚生育说明,申请办理常住户口登记;
④无法申领到《出生医学证明》的,本人或者其监护人提供具有资质的鉴定机构出具的亲子鉴定证明,经公安机关调查核实后,办理常住户口登记。
(15)问:新生儿父母一方或双方为军人(含武警),有身份证号码,但身份证原件由其部队统一管理暂无法提供,如何签发?
答:要求当事人提供由所在部队出具的相关书面证明,内容含姓名、性别、身份证号码信息、军官证信息等。作为签发依据永久保存。
(16)问:通用规范汉字的问题。
答:新生儿姓名需执行2013年国务院公布的《通用规范汉字表》,使用8105个通用规范汉字。签发机构通过笔画查找需判定的字是否在通用规范汉字表中。
(17)问:补发时需提供父母有效身份证件,父母离婚不配合不能提供双方的怎么办?
答:抚养人只有自己一方的证件,对方不配合时,抚养人有离婚判决书和双方不配合的佐证材料,机构从保障儿童权益出发,给予抚养人进行补发。
(18)问:户口注销派出所不退上户联,家长要求换发两联的。
答:1.严格按照换发要求,家长持几联换发几联。其落户问题由公安派出所协调解决。2.有的地区公安出具存根联在公安留存,已注销户口的材料交付家长,则换发时可换发两联。